Keywords
efficiency, routine, site-level, Zambia, dashboards, unit expenditure
efficiency, routine, site-level, Zambia, dashboards, unit expenditure
Global demand for HIV/AIDS services is increasing faster than available resources, resulting in a substantial funding gap. In 2016, a total of US$19.1 billion was spent by all contributors (international and domestic) to the global HIV/AIDS response in low- and middle-income countries (LMICs)1. The UNAIDS “Fast Track” strategy has accelerated the timeline for ending the public health threat from HIV/AIDS, but intensification of effort comes at a high cost: by the year 2020, the global HIV response is projected to require US$26.2 billion in annual resources, a 37% increase over current spending levels2. This gap could grow even larger, due to increases in treatment costs (more people on treatment and more expensive treatment regimens), demand for emergent interventions such as medical male circumcision and pre-exposure prophylaxis, and flattening trends in international and domestic HIV/AIDS financing3.
Closing the HIV/AIDS funding gap will require a multifaceted approach, including substantial new resources from international and domestic sources, as well as stronger efforts by national health authorities to increase efficiency of resource use in their respective countries4. But international funding commitments leveled out after the 2009 global financial crisis, and in 2016 worldwide financial pledges declined by 7% over the previous year1. More optimistically, recent analyses of HIV/AIDS service delivery programs suggest substantial scope for cost savings through improvements in technical efficiency. Zeng et al.5 noted that existing literature on unit costs of HIV/AIDS interventions shows sizeable variation across programs and countries, much of which is unexplained and likely related to poor governance and weak human resource capacity. The authors conducted an econometric analysis of HIV/AIDS program efficiency in 68 countries, and concluded that a typical country program could double its output if it used inputs more efficiently. Remme et al.6 analyzed several different policy levers for increasing domestic support for HIV/AIDS programs in 14 sub-Saharan countries, and found potential efficiency gains equivalent to 29 percent of current spending. Di Giorgio et al.7 examined ART provision in Zambia, Kenya and Uganda and determined that if health facilities boosted their efficiency levels to an 80 percent level, utilization could increase by 33% - 62%.
To realize these potential efficiency gains, managers at all levels of LMIC health systems need information on current technical efficiency in facilities under their supervision. Much of the existing evidence on technical efficiency at the facility level has come from large multi-country cost studies8–10 or “one-off” studies conducted in single countries11–13. These studies, typically cross-sectional, have generated useful information on differences in costs across sampled services and facilities within LMIC health systems, across countries and regions, and trends in service costs over time. In 2017 the Global Health Cost Consortium (GHCC) created a “Unit Cost Repository for TB and HIV Prevention, Treatment, and Care Interventions,” (see GHCC Study Repository) which seeks to consolidate unit cost information from HIV/AIDS and TB-related interventions in a searchable database. But few cost studies are nationally-representative, which diminishes their utility in guiding facilities not sampled toward higher technical efficiency. Also, release of study results often lags data collection by one or two years, making it likely that reported findings correspond to a program that has changed substantially in the interim. Finally, these studies themselves can be costly and intrusive to service delivery.
In upper-income countries (UICs), health system managers increasingly are using data-driven cost accounting systems to track and improve performance across networks of similar service outlets. Cost accounting can be differentiated from financial accounting primarily by the intended audience. Cost accounting information is used by decision makers inside the organization to improve cost control and efficiency, while financial accounting information is geared toward external groups such as shareholders, lenders and regulators. Cost accounting systems encompass multiple interoperable databases, and enable managers to monitor patterns of resource use, identify cost drivers for cost control, measure total costs of care at various levels of the health system, integrate information on financial inputs and clinical outputs and outcomes, and improve data utilization through use of executive dashboards (see Becker’s Hospital CFO report on advanced cost accounting). But such systems are expensive to install and maintain, and have not yet been adopted within the LMIC context.
Managers of health systems in LMICs clearly need different data and tools to drive efficiency and effectiveness within facilities under their supervision. The Government of the Republic of Zambia (GRZ) with technical support from FHI 360 and Avencion Ltd. is leading an effort to develop an automated Routine Efficiency Measurement System (REMS) that uses existing budget, expenditure, and health output data to produce near-real-time estimates of expenditure per unit of service at the individual health facility. REMS incorporates two main innovations: (1) a computational mechanism called a “resource allocation matrix” (RAM) that enables a standard expenditure report to be translated into a set of allocation weights to the program’s main “service lines”; and (2) a relational database accessed through a web-based portal that can accept RAMs from multiple institutional entities, aggregating allocated expenditures into totals per service line that can then be divided by output to generate estimates of expenditure per unit of service. Output from REMS can be used by health system managers to monitor expenditure patterns over time, guide resource allocation decisions, and identify best practices for lowering unit costs. The REMS build in Zambia covers 326 facilities spread across 17 districts in Central and Copperbelt provinces.
From the outset, the REMS technical assistance team within FHI 360 and Avencion recognized the need to form a project implementation group led by GRZ officials. Ensuring ownership by the Ministry of Health (MoH), Ministry of Finance (MoF) and Ministry of Community Development and Social Welfare (MCDSW) was critical to the project’s immediate success and long-run sustainability. Creating a culture where government officials were empowered to provide active and engaged leadership in project planning was foundational. This was accomplished through a concerted effort to engage ministerial senior leadership and, in parallel, by convening regular consultative meetings with integrated teams of government technical experts. Our approach increased investment of time by government senior leadership and subject matter experts. This integrated group of government officials evolved into a REMS core team that championed and guided the project by providing continuous feedback on direction. The core team members were identified through an iterative process of regularly engaging with key leadership within the relevant government ministries to discuss REMS functional requirements, overall implementation, validation and sustainability of the REMS system. REMS core team members were chosen based on their level of commitment, overall interest, and level of influence within the government hierarchy.
At the constitution of the MoH REMs core team, a REMS implementation workshop was held where the core group established team principles, values, and capacity developmental needs which were the basis for the implementation strategy and work plan activities. To establish these principals, values, and capacity developmental needs, the workshop agenda incorporated a team building activity. The results from the core team exercise are shown in Table 1.
The REMS project was fully integrated into the sector wide approach (SWAp) mechanism, which is the health sector coordination platform encompassing various layers of technical and policy activities including technical sub-committees, technical working groups (TWGs), policy review meetings and Annual Consultative Meetings (ACMs). TWGs in the Zambian ministerial context report their activities at periodic Policy Meetings composed of senior leadership and Cooperating Partners. By fully integrating the REMS project within the SWAp framework, the core team could regularly disseminate information to sector partners, create linkages with other complementary initiatives in the health ecosystem, build effective working relationships with partners, share user adoption cases and foster continuous support within government. Led by the ministerial core team, the REMS project was continuously represented in the existing SWAp meetings inclusive of Monitoring & Evaluation (M&E) and Healthcare Finance TWG meetings. As a matter of standard practice, REMS presentations at SWAp meetings were always delivered by a Zambian government health official who could speak to the relevance of REMS to supporting health service delivery.
The M&E technical working group in early 2017 met with many health partners at MoH head office where REMS was presented. The feedback from health partners was that a system that can link health outputs and the financial resources mapped to service delivery was long overdue. Since REMS was receiving external data from disparate systems, it also was providing a periodic quality assurance layer for both the financial and health output data. REMS was further presented in the December 2017 Policy Meeting by the MoH’s Department of Policy & Planning and Healthcare Finance teams, culminating in an official endorsement of REMS by the Permanent Secretary of Health as the GRZ’s preferred efficiency measurement tool in the health sector. Thus, by working through existing ministerial structures, REMS became visible at the senior management level and, in parallel, was continuously validated by health sector technical experts, resulting in official acceptance and buy-in.
A key feature and advantage of REMS is that it leverages existing financial and output data, reducing the amount of “new” data needed to generate unit expenditure estimates. Governments routinely produce information on expenditures and outputs, but bringing these two data streams together electronically to produce recurring unit expenditure estimates at the facility level is an innovation. The Zambian MoH uses the Integrated Financial Management Information System (IFMIS)14 to track financial expenditures, and the District Health Information System (DHIS 2) to report on service outputs at the facility level. The Zambia REMS relational database creates an electronic linkage between IFMIS and DHIS2 data in two steps: first by stepping down quarterly IFMIS expenditures (which are often reported at the national, provincial, or district level) to the facility level and allocating expenditures at the facility level to specific services, and second by dividing these allocated expenditures by the number of units of output for that service for the same calendar quarter.
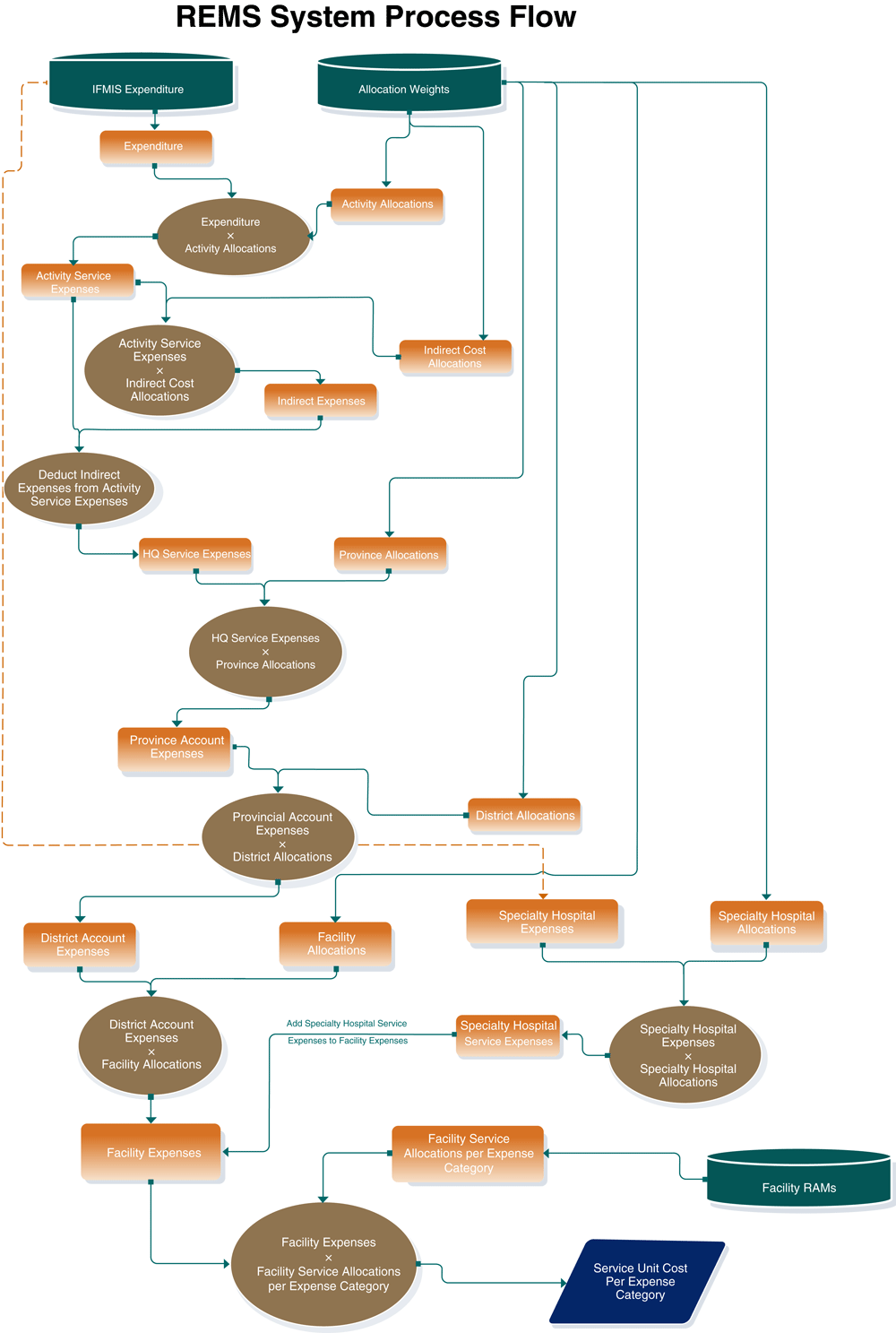
Figure 2 provides a schematic of the logic flow used in the REMS database. In the upper left, the existing IFMIS data system is represented by a green cylinder. Additional data sources required by REMS are the allocation weights shown as the green cylinder in the upper right of Figure 2 and the Facility Resource Allocation Matrices (RAMS) shown in the lower right. These data exist as look up tables within the REMS database, and were assembled as follows: Allocation weights are based on input from key MoH informants at national, provincial, and district level and existing planning documents. Allocation weights are applied to the expenditures reported by IFMIS account number. IFMIS account numbers comprise a unique combination of head/department/unit/programme (and in some cases)/activity numbers. For each IFMIS account controlled at each level, informants were asked to identify what portion of the expenditures in that account were being used to support HIV/AIDS services, and of those expenditures, what portion was flowing down to the lower level(s) vs. remaining at the current account level. Portions of expense accounts that were flagged as HIV/AIDS-related but not flowing down further were classified as “above-facility” expenses. Whenever possible, existing planning documents were referenced to help informants agree on proper allocations. Once accounts were allocated to district level (either those expense accounts already reported at the district level or those flowing from national or provincial level accounts to that district), district level informants were asked to allocate these accounts to specific facilities within their district or keep portions of them at the district level as an above-facility expense. Again, existing planning documents which are used in the annual bottom-up budgeting process were a useful resource to help guide allocation decisions.
The facility RAMS (shown in lower right of Figure 2) are used to distribute HIV-related expenditures incurred at a service delivery point (facility) to specific HIV services delivered in that location (facility or community) and also to classify into expense categories (i.e., labor, drugs, other supplies, equipment, etc.). Each RAM comprises a matrix of weights corresponding to unique combinations of resources and the services they support within the facility. RAM weights were derived from a detailed facility assessment in which trained data collectors interviewed clinic staff to determine inputs used to provide specific HIV services within the facility. Data collectors obtained inventories of equipment and supplies used to support service delivery as well as records of HIV-related drugs dispensed in the prior month. Standard unit costs were applied to each resource identified and these data were summarized in an annual prototypical operational budget format for each facility. Each line item in the operational budget was then allocated across the service(s) for which it was used, considering times and locations when services are available, as well as the relative volume of services when resources such as staff or equipment are shared. These details were then summarized in the RAM weights.
By dividing the allocated expenditures for a specific service at a facility by the volume of service provided during the same time period as reported in the DHIS database (not shown in Figure 2) we are able to estimate the unit cost of service provision at the facility by expense category (shown as blue parallelogram in lower right of Figure 2). This unit cost estimate serves as a performance metric that can be compared across facilities and monitored over time to identify promising service delivery practices for replication in other facilities.
The Zambia REMS system is programmed in Microsoft SQL version 13.0 and the annotated source code is available through Zenodo15. REMS uses C# for the user interface in which users select parameters of interest (time period, organization, geographic level, service(s) of interest, type of resource(s), facility(s) and total or unit cost. The results of these selections are displayed graphically using HighChart to generate visualizations and REMS allows the user to save the most relevant performance metrics to an individual dashboard (see animation of REM dashboard from REM site).
In the screen shot below (Figure 1), user-generated results show the unit cost of Elimination of Mother to Child Transmission (EMTCT) services for 6 facilities for the period Jan-Mar 2016. In the left panel, a ten-fold variation is apparent in the unit costs of an EMTCT visit (range: <125 Kwacha (~$13) in Kalwelwe Health Centre to 1,337 Kwacha in Kohima Camp Hospital (~$134)). In the right panel, the volume of services (patient visits for EMTCT) is shown for the same time period and facilities. While we would expect that facilities with larger service volumes would have lower unit costs (as they can spread fixed costs across more visits) some noticeable exceptions exist: Kawama Urban Health Centre reports high volume and high unit costs, while both Kalwelwe Health Centre and Kasanda urban Health Centre exhibit low volumes and low unit costs. REMS users at the District Medical Office are trained to analyze comparative unit expenditures across a range of facilities in their district, and also to track trends in unit expenditure over time; thus, both of these exceptions would serve as prompts for further investigation by the District Health Management team.

Users at a Provincial Management Office (PMO) have broader permissions to monitor performance and resource efficiency in select priority districts or facilities. At the provincial and national level, users can examine whether overall expenditures are being directed to services or geographic areas where needs are greatest, and can monitor trends in service-level versus above-facility expenditure. By leveraging existing data systems and flows, REMS capitalizes on prior investments in health management information systems and increases the value of the data for decision making.
In the current environment of scarce resources and growing demand for health services, there exists an urgent need to ensure more efficient use of existing resources. An ongoing problem in LMIC health systems is lack of data to measure and monitor economic performance at the service delivery level. Information on technical efficiency from cost studies is not sufficient for day-to-day program management that seeks to drive efficiency and effectiveness in front-line health facilities. As a business intelligence platform, REMS delivers routine information on unit expenditure by type of service, type of expense, time period and funding source, covering all facilities within a health system. We envision several use cases for LMIC managers and decision makers using REMS information, including the following:
Performance improvement – REMS is enabling Zambian officials at district and provincial levels to carry out routine monitoring of technical efficiency. For the first time, differences in high and low-performing facilities and districts are visible, allowing managers to develop and monitor initiatives that translate into improved efficiency outcomes. Focusing on “outliers” – i.e., facilities or districts with high or low expenditure per unit of output relative to a standard – managers can investigate potential reasons for the differences. For example, differences in program output may be driving unit expenditure variation in similar facilities. If so, what are the underlying reasons for differences in output and how might these be addressed? Another driver of unit expenditure could be staffing levels that are not aligned with patterns of demand in a facility, opening the possibility of reassigning excess staff to busier facilities. Prior to REMS these differences were obscured, making it impossible to identify efficiency differences, or to measure the impact of changes designed to improve efficiency.
Resource allocation at provincial and national levels - Planners in higher levels of the health system can use REMS expenditure roll-ups by district and province to analyze resource flows, ensuring that funding and services are directed to geographic areas where disease burden is greatest.
Assessment of HIV/AIDS financing and sustainability – National-level health officials now have information on total expenditure per unit of service, and when the system is fully operational, how the expenditure burden is distributed across different funding entities such as the Global Fund and PEPFAR. They also will be able to document facility and above-facility-level expenditure, and look at trends in the GRZ share of the HIV/AIDS financing burden.
Support implementation of social health insurance – the GRZ is assessing feasibility of a Social Health Insurance Scheme, but lacks a source of routine information on expenditure per unit of service. REMs generates time-series data on unit expenditures that will enable calculation of benchmark unit expenditures that can be used to set reimbursement rates. REMs data also may help planners decide on the design of the system (i.e., claims versus capitation), and could assist in measuring the administrative burden associated with claims.
Recent experience with REMS users in Copperbelt and Central provinces confirm that REMS data are opening doors to new insights into the economics of service delivery. Users are working together to explore some of the “whys” behind indicators in the REMs dashboard. For example, at User Conferences in both provinces in late 2017, mixed groups comprising MoH planners and accountants from District and Provincial levels were tasked with building REMS charts based on specific scenarios. Facilitator-led discussions assisted users to analyze differences in unit expenditure across service delivery points and over time, focusing on potential causes of variation displayed in the charts. User familiarity with health facilities enabled informed discussions about such factors as differential staffing patterns, procurement of vehicles and drugs, and variability in catchment population leading to disparate levels of output. In certain cases, users could cite no obvious reasons for differences in unit expenditures, highlighting a need for further investigation at the facilities themselves16.
In addition to these direct applications of REMS data, we foresee additional indirect benefits that contribute to health system strengthening in various ways. First, existence of routine comparative data on efficiency will engage local staff in efficiency improvement, incentivizing them toward taking a more active role in interpreting and acting on their own data. REMS data also enable supervisory staff to prioritize their support visits to facilities where the need is greatest, and to evaluate whether their support is having the desired effect over time. Second, any sudden or unexpected changes in REMS unit expenditures will trigger scrutiny, and the quality of data streams feeding REMS will be considered as a possible cause of any changes. As an example, while DHIS 2 data are collected at facility level, they are subsequently rolled-up to district and provincial levels for ordinary reporting purposes. If DHIS 2 data are keyed incorrectly or are missing at the facility level, the roll-up may obscure these errors. But REMS uses facility-level DHIS2 data as denominators for unit expenditure estimates, and so data entry errors (or omissions) will be immediately obvious in the district-level REMS dashboard screen that compares unit expenditures across facilities. Similarly, any data quality issues in the IFMIS also should be reflected in the REMs dashboard. Thus, increasing reliance on REMS data will focus greater attention on the quality of data that feed the system. Third, access to detailed budget information at the facility level is uncommon in Zambia and most other LMICs. Detailed facility budgets produced by the REMS facility assessment tool will provide local managers with additional information to improve program implementation and increase transparency.
In the current Zambia REMS build, health planners and managers are using the system to monitor efficiency of HIV/AIDS service delivery. REMS was designed purposely to be adaptable for use in other areas such as malaria, child nutrition, and immunization, as well as other global development sectors outside of health, such as education, nutrition and economic livelihoods. REMs requires a set of conditions to be in place before the system can be implemented. Data requirements include budgets at the service delivery level and above; an electronic financial management system like IFMIS; and use of DHIS-2 or a similar electronic application for tabulating system outputs. These conditions already are in place in many LMICS and across multiple development sectors, creating multiple opportunities to bring routine efficiency measurement and monitoring to other sectors and countries.
In summary, the introduction of REMS in two provinces of Zambia addresses the problem of insufficient information on economic performance of healthcare delivery at the site level. REMS produces near-real-time data on expenditure per unit of service, emulating business intelligence typically produced by enterprise resource planning (ERP) software. In Copperbelt and Central provinces, managers now can compare current unit expenditures across facilities and districts, highlighting those sites that are producing services at high or low levels of efficiency. When corrective actions are taken at the level of the service delivery point, the impacts of these actions on unit expenditures costs can be monitored going forward. For the first time in a LMIC, routine data are available to support economic changes to enable the health system to serve more HIV/AIDS clients with the same resources, reducing the fiscal gap currently facing many countries struggling to control HIV/AIDS epidemics. REMS also can be used to monitor the impact on efficiency of innovations such as task-shifting, which a recent literature review of HIV/AIDS and TB programs suggests can lead to efficiency improvements and cost savings17. In addition to the facility-level performance improvements mentioned above, REMS also can be used to estimate above-facility expenditures, which, if managed effectively, may create opportunities to expand service availability within the current resource envelope.
The source databases used in the development of REMS include DHIS2, IFMIS, and results of the facility assessments conducted for this project (see Table 2). DHIS2 is a system being used to capture statistical data on health activities throughout the country. IFMIS provides budget and expenditure data for government ministries. The facility assessments give details of inputs, service delivery patterns and resource use for each facility. In the scale-up phase of REMS, we expect that facility assessments will become routine annual exercises to document inputs and resource use at MoH facilities, and to form the basis for activity budgets. Below is a summary table of the various databases from which REMS draws its data inputs:
| Repository | Dataset | URL |
|---|---|---|
| DHIS2 | Health Outputs | www.zambiahmis.org |
| IFMIS | Financial Inputs | Private closed network |
| REMS Database | Resource Allocations | Private closed network |
The full financial / general ledger data extract from the Government of the Republic of Zambia Ministry of Finance IFMIS (Integrated Financial Management Information System) is available to authorized users from the Zambian government and approved partners. Access to back-end system data in IFMIS and the data extract is accessible with written approval from the Ministry of Health Permanent Secretary. For full data availability protocol please contact andrew.kashoka@moh.gov.zm.
The REMS database is hosted on a server at the Ministry of Health in Lusaka, Zambia. User access is limited to approved users from the Ministry of Health, other relevant government agencies and approved partners. Users with full-privileges can access back-end system data and can extract excel and CVS files of resource allocations and expenditures per facility / health service. For full data availability protocol please contact andrew.kashoka@moh.gov.zm.
The Zambia REMS annotated source code is available from GitHub: https://github.com/rhoman88/REMS/tree/v1.0
Archived source code at time of publication: https://doi.org/10.5281/zenodo.134178215
License: Apache License 2.0.
This work was supported by the Bill and Melinda Gates Foundation [OPP1117063].
The funders had no role in study design, data collection and analysis, decision to publish, or preparation of the manuscript.
We would like to acknowledge the following colleagues for their contributions to this project: Stanley Banda, Strategic Information Officer, Ministry of Health; Chrispin Champa, Health Finance Analyst, Avencion Ltd; and DeAndre Umakonye, Project Manager, Avencion Ltd. We also would like to thank the hundreds of staff of the Zambia Ministry of Health at all levels (national, provincial, district and facility) who assisted us with functional and technical design of REMS, data collection and development of allocation rules.
| Views | Downloads | |
|---|---|---|
| Gates Open Research | - | - |
| PubMed Central Data from PMC are received and updated monthly. | - | - |
Is the work clearly and accurately presented and does it cite the current literature?
Partly
Is the study design appropriate and is the work technically sound?
No
Are sufficient details of methods and analysis provided to allow replication by others?
Partly
If applicable, is the statistical analysis and its interpretation appropriate?
No
Are all the source data underlying the results available to ensure full reproducibility?
Partly
Are the conclusions drawn adequately supported by the results?
Partly
Competing Interests: No competing interests were disclosed.
Alongside their report, reviewers assign a status to the article:
| Invited Reviewers | |||
|---|---|---|---|
| 1 | 2 | 3 | |
| Version 2 (revision) 26 Nov 18 | read | read | read |
| Version 1 31 Aug 18 | read | ||
Provide sufficient details of any financial or non-financial competing interests to enable users to assess whether your comments might lead a reasonable person to question your impartiality. Consider the following examples, but note that this is not an exhaustive list:
Sign up for content alerts and receive a weekly or monthly email with all newly published articles
Register with Gates Open Research
Already registered? Sign in
If you are a previous or current Gates grant holder, sign up for information about developments, publishing and publications from Gates Open Research.
We'll keep you updated on any major new updates to Gates Open Research
The email address should be the one you originally registered with F1000.
You registered with F1000 via Google, so we cannot reset your password.
To sign in, please click here.
If you still need help with your Google account password, please click here.
You registered with F1000 via Facebook, so we cannot reset your password.
To sign in, please click here.
If you still need help with your Facebook account password, please click here.
If your email address is registered with us, we will email you instructions to reset your password.
If you think you should have received this email but it has not arrived, please check your spam filters and/or contact for further assistance.
Comments on this article Comments (0)